近日,神经科学国际顶级期刊《Journal of Neuroscience(神经科学杂志)》在线刊发了js33333线路登录曾燕教授团队研究成果:ICAM5 as a novel target for treating cognitive impairment in Fragile X Syndrome(新发现细胞间粘附分子5能作为矫正脆性X综合征学习记忆障碍的一个新潜在治疗靶点)。该校裴亚平、王悦怡、刘丹是该文的共同第一作者,曾燕教授是通讯作者,js33333线路登录是唯一作者单位。该课题受到国家自然科学基金面上项目资助。
脆性X综合征(Fragile X Syndrome,FXS)是最常见的遗传性智力发育障碍疾病,也是孤独症谱系障碍最常见的单基因突变因素,因其fmr1基因沉默致其编码产物脆性智力低下蛋白(FMRP)表达不足或缺失引起,发病率在1/4000至1/7000之间。FXS患者的特征性临床表现包括,智力低下、癫痫、自闭、以及感知信息处理异常等,影响其独立生活能力,给家庭和社会带来严重的精神和经济负担。FXS病理特征为神经元上呈现大量未成熟的细、长、无蘑菇状头的树突丝,而成熟形态的树突棘却相对减少。细胞间粘附分子5(Intercellular adhesion molecule 5,ICAM5)是首个发现的与形成和维持树突棘的丝状形态、阻碍树突棘成熟等过程相关的跨膜蛋白。
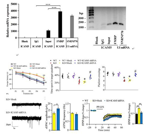
曾燕教授团队发现fmr1 KO小鼠突触发育关键期,ICAM5表达异常增多,相应的核糖体结合ICAM5 mRNA也异常增多,且FMRP表达与ICAM5表达量及未成熟的树突丝增多负相关。进一步研究发现,FMRP直接结合ICAM5 mRNA,HITS-CLIP方法检测出6个可能的结合片段,这些片段在ICAM5 mRNA上反复出现并集中在编码区,FMRP结合后抑制翻译进行。当FMRP缺失时,ICAM5 mRNA大量翻译,并造成未成熟的树突丝异常增多,成熟的树突棘相对降低。通过注射AAV-ICAM5 shRNA病毒,降低fmr1 KO小鼠海马齿状回颗粒细胞和苔藓细胞ICAM5表达后,矫正小鼠空间记忆、社交行为、恐惧记忆和焦虑障碍。

这项研究深入解析了FXS小鼠树突棘发育异常的病理机制,为FXS临床治疗提供了新的靶点。(安思齐)
https://m.haiwainet.cn/middle/3542412/2020/0113/content_31698887_1.html?from=singlemessage